属狗男生属虎女生的性格 属狗男和属虎女的婚配详细分析
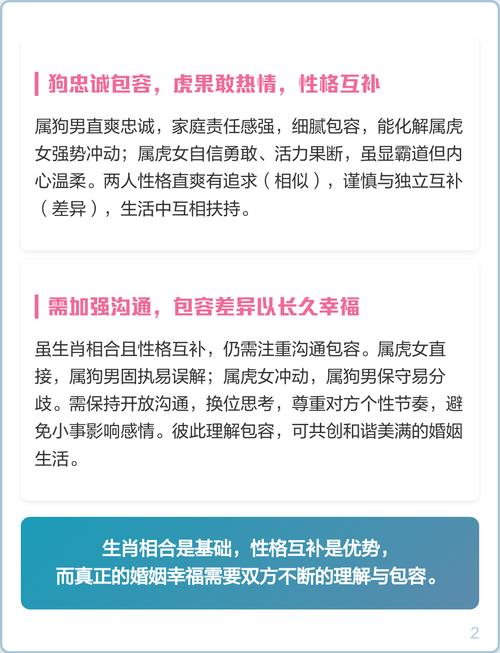
属狗的男子,其性情底色,乃是一个“忠”字、这份忠,不仅是对待伴侣,更是贯穿于他对家庭、对友朋、对事业的方方面面、他如同一块沉稳的基石,不善花言巧语,却能用行动构建起一个坚实可靠的世界、他的内心世界并不复杂,黑白分明,是非清晰、对于认定的事与人,他会倾尽全力去守护,展现出惊人的执着与耐心。
这种性格特质,使得属狗的男生在情感关系中,是一位值得信赖的伴侣、他不会轻易许诺,可一旦承诺,便重于泰山、他所追求的爱情,并非电光火石的激情,而是细水长流的陪伴与安稳、他的优点有时也会转化为缺点、过度的谨慎让他显得有些保守,面对新事物或突发状况时,常会犹豫不决、他内心的不安感,也让他时常需要得到伴侣的肯定与鼓励、在情绪表达上,他倾向于内敛,习惯将烦恼与压力独自消化,这有时会让亲近的人感到一丝距离,误以为他冷漠或心事重重。
而属虎的女子,则恰似一团烈火,热情、奔放、充满生命力、她的世界里充满了挑战与机遇,永远向往着更广阔的天地、自信是她最鲜明的标签,行走坐卧间都散发着一种不容忽视的气场、在事业上,她往往是开拓者,敢想敢做,具备天生的领导才能、在生活中,她同样是主导者,喜欢安排好一切,享受掌控局面的感觉。
属虎女生的爱情观,是炽热而直接的、她爱上一个人,便会全心投入,毫不掩饰自己的情感、她渴望的是一段充满激情、能够共同成长的关系,一个能够与她并肩作战,而不是需要她处处照顾的伴侣、她的独立与强大,让她极度需要个人空间与自由、任何试图束缚她的行为,都会引发她强烈的反抗、她那强烈的自尊心与占有欲,也让她在感情中显得有些霸道,希望对方能够完全臣服于她的魅力之下、她脾性来得快,去得也快,坦率直白,不喜拐弯抹角。
当沉稳的戌狗遇上张扬的寅虎,这两种截然不同的生命能量交织在一起,便谱写出一曲既充满张力又引人入胜的乐章。
他们的吸引力是显而易见的、属虎女子的活力与光芒,恰恰能照亮属狗男子略显平淡的内心世界,让他感受到前所未有的新鲜与刺激、而属狗男子的稳重与忠诚,则为漂泊不定的猛虎提供了一个可以安心停靠的港湾、她在外乘风破浪,疲惫时回头,总有一个坚实的臂膀在等候,这份安稳,是她内心深处所渴望的、他欣赏她的勇敢与果决,她依赖他的可靠与真诚,这是一种天然的互补。
深刻的差异也带来了潜在的冲突。

其一,是掌控权与自由的博弈、虎女天性爱主导,习惯发号施令、狗男性格虽温和,骨子里却有自己的原则与固执,他不喜欢被强迫改变自己的节奏、当虎女希望他能更积极、更具冒险精神时,他的谨慎与保守可能会被解读为“不配合”或“缺乏上进心”、而当狗男希望生活能有更多规律与安宁时,虎女那说走就走的旅行计划、频繁的社交活动,可能会让他感到不安与被忽视。
其二,是情感表达方式的落差、虎女的爱,如夏日骤雨,猛烈而直接、她需要浓烈的回应,需要语言上的确认与赞美、狗男的爱,则如冬日暖阳,安静而持久、他可能不常说“我爱你”,却会默默记下她的喜好,在她生病时端上温水,在她受挫时静静陪伴、这种无声的付出,在渴望热烈互动的虎女看来,有时会显得过于平淡,甚至让她怀疑对方的爱意是否足够深。
其三,是生活步调的协调难题、虎女追求效率,做事雷厉风行,无法忍受拖沓、狗男则讲究按部就班,三思而后行、在做家庭决策时,比如买房、投资或是子女教育,虎女可能凭直觉与胆识迅速拍板,而狗男则需要反复权衡利弊,分析各种可能性、这种节奏上的不匹配,容易在日常生活中积累成矛盾。
那么,这样一对组合,如何在日常的柴米油盐中寻得平衡?
关键在于相互理解与角色分工、属狗的男生需要学会欣赏属虎女生的那份“野心”与活力,给予她足够的空间去闯荡、与其试图用自己的框架去限制她,不如成为她最坚强的后盾、在她需要冲锋陷阵时,你负责稳固后方;在她意气风发时,适时给予赞美与肯定、偶尔,也要尝试走出自己的舒适区,陪她去体验一些新鲜事物,这份努力她一定能看在眼里。
属虎的女生则需要学习看到属狗男生那份沉默下的深情、要明白,他的稳重不是怯懦,他的谨慎是对家庭的责任、在他的世界里,安全感至关重要、你需要放慢一点脚步,多一些耐心去倾听他的顾虑、在做重大决定时,尊重他的意见,让他参与进来,这会让他感受到被需要与被尊重、在表达爱意时,除了期待他热情的回应,更要学会品味他那些润物细无声的付出。
他们可以成为非常强大的组合、虎女主外,开拓事业,拓展社交圈;狗男主内,打理家事,构筑稳定根基、他为她筑起安稳的家,她带他领略世界的辽阔、这便是一场关于守护与开拓的修行。