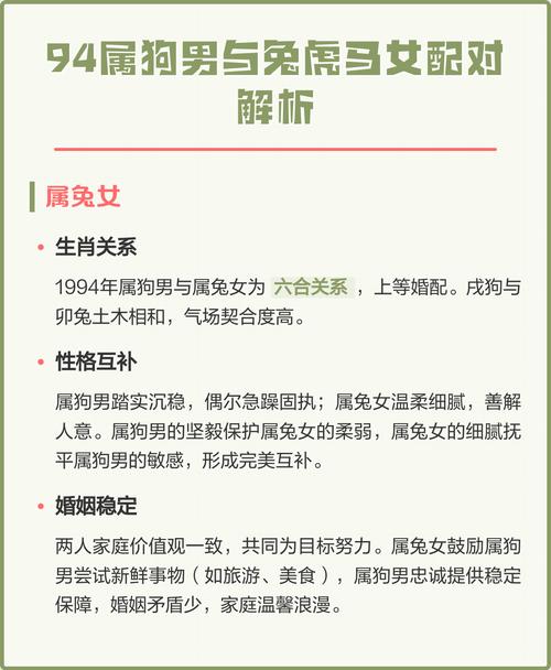
属狗和属兔男哪个性格好 属狗男跟属兔女好不好
属狗男与属兔男:性格深度剖析,谁是更佳伴侣?
在探讨属狗男与属兔男的性格优劣时,我们并非是在进行一场简单的评比、这更像是一次对两种不同人生哲学与处世之道的深入探寻、他们的性格特质,如同山巅的岩石与溪谷的流水,各有其坚韧与柔情、要判断谁更“好”,关键在于您所寻求的是何种生活图景与情感共鸣。
属狗男的性格深探:忠诚的守护者
谈及属狗的男子,“忠诚”二字如同烙印,深刻于其骨血之中、他们的人生信条朴素而坚定,即守护自己认定的人与事、这种守护不仅仅是情感上的专一,更体现在行动上的担当、他会像一堵坚实的墙,为您遮挡生活中的风雨、当困境来临时,他不会选择花言巧语的安慰,而是会用实际行动去解决问题,哪怕过程再艰难。
属狗男子的内心世界,黑白分明,极具正义感、他们厌恶虚伪与背叛,对于不公之事,常会挺身而出、这种特质让他们在朋友中拥有极高的信誉,是值得托付的可靠伙伴、这种分明的界限感有时也会转化为固执、一旦他们认定了某个道理,便很难被说服,有时会显得不够圆滑,甚至有些“一根筋”、在他们看来,对就是对,错就是错,中间地带模糊不清。
在情感表达上,属狗男往往是行动派而非言语派、他可能不会每天说“我爱你”,也未必懂得制造浪漫的惊喜、他的爱,藏在为你准备的早餐里,藏在深夜等你回家时亮着的那盏灯里,藏在默默为你承担的责任里、他给予的是一种踏实、安稳的陪伴,是一种让你无论走多远,都知道有个港湾在等候的安全感、与他相处,您需要读懂他行动背后的深情,而非期待他口若悬河的表白。
属兔男的性格解读:温润的谦谦君子
属兔的男子,则如同一阵春日和风,拂面不寒,带着一股与生俱来的温润雅致、他们是天生的和平主义者,极力避免任何形式的冲突与争吵、温和、谦逊是他们的名片,这让他们在社交场合中游刃有余,总能给人留下彬彬有礼的良好印象。
他们的心思极为细腻,善于洞察他人的情绪变化、与属兔男相处,您会感受到无微不至的关怀、他会记得您的喜好,留意您不经意间流露的烦恼,并用一种极为体贴的方式给予安慰、他懂得营造生活的仪式感与情调,无论是精心挑选的礼物,还是一次浪漫的烛光晚餐,都能让平淡的日子泛起涟漪、他们是天生的生活美学家,追求和谐、舒适与品味。
这种对和平的过度追求,也可能成为他们的软肋、面对矛盾与压力,属兔男的第一反应往往是回避而非直面、他们不善于拒绝,有时会因优柔寡断而错失良机、在需要做出艰难抉择时,他们可能会显得犹豫不决,需要伴侣给予更多的鼓励和推动、他们内心渴望安宁,当外界的纷扰超出其承受范围时,可能会选择退回到自己的安全区,显得有些脆弱。
情景对比:当属狗男遇上属兔男

若将二者置于生活的同一情景下,其差异便一目了然。
当家庭遭遇突发变故时:
属狗男会立刻站出来,扛起所有责任、他会冷静分析局势,制定解决方案,用行动告诉家人“有我在,别怕”、他可能言语不多,但他的存在本身就是一种力量。
属兔男则会首先安抚家人的情绪,用温柔的话语稳定人心、他会倾听每个人的担忧,提供情感支持,努力维系家庭内部的和谐氛围,再慢慢寻求最平稳的解决之道。
在情感表达与日常相处中:
属狗男的爱是“为你做事”、他会帮你修理家电,规划未来的储蓄,用他的方式构筑一个安全的未来、他的浪漫,是十年如一日的守护。
属兔男的爱是“让你开心”、他会陪你看一场文艺电影,为你准备一个惊喜派对,用细腻的情感滋润你的心田、他的浪漫,是每一个精心营造的甜蜜瞬间。
谁更“好”?答案在于匹配而非评分
实际上,将属狗男与属兔男进行优劣比较,本身就是一个误区、他们代表了两种截然不同的吸引力:一种是源于责任与忠诚的磐石之爱,另一种是源于体贴与共情的流水之情。
若您渴望一份安稳、可靠,能够为您遮风挡雨的感情,一个能让您在任何时候都感到安心的坚实臂膀,那么属狗男无疑是极佳的选择、他的世界简单而纯粹,爱憎分明,能给予您最坚定的支持。
若您向往一种精致、和谐,充满温情与浪漫的生活,一个能与您在精神层面深度共鸣的灵魂伴侣,那么属兔男将是理想的伴侣、他能将生活过成诗,用他的细腻与温柔,抚平您内心的所有褶皱。
有趣的是,从传统生肖配对来看,卯兔与戌狗恰为“六合”,是天作之合的绝佳配对、这恰恰说明了,他们的性格看似迥异,实则形成了完美的互补、属狗男的果敢与坚定,能弥补属兔男的优柔寡断;而属兔男的温和与圆融,又能软化属狗男的固执与生硬、他们在一起,恰能成就一种动静相宜、刚柔并济的和谐关系。