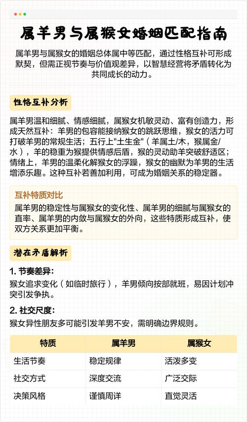
属猴和属羊的婚姻匹配吗 92年到底属猴还是属羊
申猴与未羊的姻缘:一曲需要精心谱写的合奏
谈及申猴与未羊的婚配,世人常有“猴羊不到头”的俗语,但这不过是民间一种简略的说法,未免有些武断、姻缘之事,如人饮水,冷暖自知,不可一言蔽之、要看清猴与羊的缘分,需深入剖析二者性情本源,观其相吸之处,亦明其相斥之理,方能得一全貌。
性格本源:灵动与温婉的碰撞
属猴之人,五行属金,其性机敏善变,聪慧过人、他们是天生的社交家,人群中的焦点,总能用风趣幽默化解尴尬,带来欢声笑语、申猴之心,如山间灵猿,跳脱不羁,对新鲜事物充满无尽的好奇,一刻也闲不下来、他们追求效率,做事雷厉风行,却也因此容易缺乏耐心,性情稍显急躁,有时言语直接,无心之言可能伤人。
属羊之人,五行属土,其性温良恭顺,心思细腻、他们是浪漫的梦想家,对艺术与美有着天然的感知力、未羊之心,如草原静卧的羔羊,向往安宁平稳的生活,家庭是他们最为看重的港湾、他们待人真诚,富有同情心,愿意为他人付出、其短板在于性情偏于被动,遇事容易多愁善感,缺乏安全感,时常需要他人的肯定与陪伴。
彼此吸引的磁场:互补中的火花
猴与羊的结合,恰是一动一静的互补、属猴人的活跃与乐观,能像一缕阳光照进属羊人略显沉静的内心世界、猴会带着羊去体验各种新奇的事物,参加热闹的聚会,拓展羊的社交圈子,让羊的生活变得多姿多彩,不再局限于自己的小天地、羊的温顺和善良,常常让猴感到惊奇和欣赏。
对于终日奔波、思维高速运转的属猴人来说,属羊人所营造的温馨宁谧的家庭氛围,是一个可以让他们彻底放松的灵魂栖所、羊的体贴与包容,能安抚猴躁动不安的心、在外,猴是冲锋陷阵的将军;归家,羊是为其疗伤解乏的港湾、这种强烈的互补性,是他们最初相互吸引的根本原因。
现实磨合的礁石:那些不得不面对的差异
当最初的激情褪去,生活的琐碎便会浮出水面,二人性格中的深层差异开始显现。

生活节奏的矛盾是第一道坎、猴的步调快如疾风,羊的节奏缓如流水、猴会觉得羊做事拖沓,优柔寡断,错失良机;而羊会感到猴的生活太过嘈杂和混乱,缺乏规划,让人心神不宁、猴的一时兴起,在羊看来可能是轻率的决定。
沟通方式的壁垒是第二重考验、猴说话直来直去,有时甚至带点嘲讽的幽默,他们认为这只是玩笑、但羊的心思敏感如丝,极易将这些话语解读为指责与伤害,然后选择默默承受,将委屈藏在心里,不愿直面冲突、这种沟通的错位,久而久之会累积成难以逾越的鸿沟、猴不解羊为何沉默,羊怨恨猴不懂自己。
价值观的冲突同样不容忽视、属猴人更注重当下的快乐和个人的实现,对金钱的态度也更为灵活,愿意为兴趣和体验投资、属羊人则将安全感放在首位,倾向于储蓄和稳妥的理财方式,对猴的“月光”行为会感到深深的焦虑、一个追求自由与变化,一个渴望稳定与厮守,人生目标上的分歧,会成为婚姻中最坚固的礁石。
从五行地支看缘分深浅
若从更为传统的五行学说来看,申猴属金,未羊属土、在五行相生相克的关系中,“土生金”、这是一个积极的信号、这意味着,属羊人的稳重、包容与支持,能够成为属猴人事业与发展的坚实基础、羊的“土”性,可以滋养和承载猴的“金”性,让猴的才华得以更好地施展、只要双方懂得运用这种相生的力量,羊的奉献能成就猴的辉煌,而猴的成功也能反过来为羊提供更安稳的生活保障、这种天生的扶持关系,是他们能够走得长远的内在契机。
调和之道:让琴瑟和鸣的经营智慧
申猴与未羊的婚姻,并非坦途,更像是一场需要双方共同学习与成长的修行。
属猴人需要学会的是“慢下来”、要给予属羊人更多的耐心和陪伴,理解他们对安全感的极度渴求、在言语上,多一些温情,少一些不经意的调侃、将自己的聪明才智,分一部分用于读懂伴侣那颗敏感而善良的心。
属羊人则需要学会“强起来”、要认识到自己的价值,建立内在的自信,不过分依赖对方的情感供给、要勇敢地表达自己的真实想法和需求,而不是一味地退缩和忍让、理解属猴人对社交和自由的向往,是其天性使然,并非对家庭的背叛。
双方可以共同建立一个“动静结合”的生活模式、既要有猴所喜欢的户外探险和朋友聚会,也要有羊所珍视的两人独处的温馨时光、在财务上建立共同账户与个人支配相结合的方式,既满足羊的安全感,也给予猴一定的自由度。