八字日元强弱 八字日元强弱对照表

时间:2026-04-27 09:38:53 来源:七里网

判定八字强弱,是踏入命理殿堂的第一道门槛,也是最考校功夫的一环、很多人学命多年,依旧在强弱之间徘徊不定,稍有偏差,后面推断喜用神便是南辕北辙、日元,也就是日干,代表的是命主本人、看日元强弱,实质上是在衡量一个人承载“名、利、福、祸”的能力。

推算日元强弱,首要看的是月令、月令即出生月份的地支,这是命局的司令官、如果日干属木,出生在春天寅卯月,便是得了时令,这种力量最强,谓之“得时”、得时者,犹如禾苗遇雨,草木逢春,先天的根基就稳了一半、如果木生在秋天申酉月,金旺克木,木处于死绝之地,这叫“失时”、失时者的先天能量受压制,必须在其他干支寻找助力。

仅仅看月令是不够的、除了月令这个“大环境”,还要看日元在其他地支是否有根、所谓“根”,就是指地支中含有与日元同类的五行、比如甲木日元,地支见寅、卯为强根,见亥、未为余气根、有根的日元,就像大树扎根于泥土,即便外界风吹雨打,也能立得住、最怕日元虚浮无根,哪怕天干有再多比肩、劫财相助,也多是虚名虚利,遇事容易动摇,缺乏后劲。

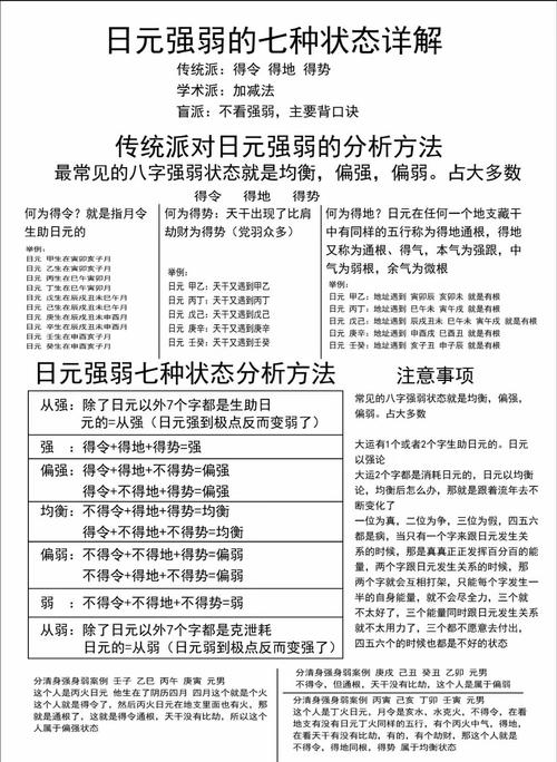
看日元的“党众”多少,也是核心标准、党众指的是天干上的比劫(同类)和印星(生我者)、如果一个八字里,放眼望去全是印星和比劫,那日元即便失了月令,也可能由弱转强、这叫“党众甚多”、印星代表长辈的呵护、知识的滋养;比劫代表同辈的扶持、自身的意志、这两股力量直接给日元注能。

判定强弱的过程中,必须细分“旺、衰、强、弱”这四个字、旺衰侧重于时令,强弱侧重于党众与根基、一个日元可能“旺而不强”,比如生在当旺之月,但地支全是克泄,天干全是财官,这叫外强中干、也可能“衰而不弱”,生在失令之月,但满盘印比帮身,这种命局往往韧性极强,属于后发制人的类型。

具体的判定逻辑可以拆解为以下几个层面:

其一,得令与失令、以日干对照月支,查其在生旺墓绝十二宫的状态、长生、沐浴、冠带、临官、帝旺属于得气,力量雄厚;衰、病、死、墓、绝、胎、养则属于失气、这种得气与否,决定了一个人的性格底色和基本的抗压能力。

其二,得地与失地、观察四柱地支中是否有日元的通根、这里有个细节:月支的根最重,日支次之,时支又次之,年支最轻、如果日元在日支坐下就是禄神或羊刃,比如甲寅日、庚申日,这叫“自坐强根”,即便月令不帮,日主也有相当的自主权和奋斗心。

其三,得势与失势、这看的是天干的配合、日元之外的三个天干,如果全是印星比劫,这叫势众、如果天干全是财官食伤,这叫势孤、势众的人,一生多得人助,环境对其包容度高;势孤的人,往往需要孤军奋战,凡事靠自己白手起家。

在现代命理实操中,我们经常遇到一些“假强”或“假弱”的案例、比如一个日元虽然得令,但地支遭遇强力的刑冲克害,把根部铲断了,这时候就不能按强论、再比如,地支形成了合局或会局,改变了原有五行的属性、如果甲木生于申月(金旺),地支却见亥卯未三合木局,那么这块木头的力量会瞬间暴涨,由极弱反转为极强、这就是命理学中的变格,也是最难捉摸的地方。

当日元被判定为“强”时,并不代表这个命就好、命理讲究平衡、太强的日元,如果没有足够的食神、伤官来泄秀,或者没有官杀来克制,就容易演变成性格固执、刚愎自用、克父克妻、这种人精力过剩,却无处发泄,容易在人际关系中受挫、克、泄、耗的力量就是“喜神”。

当日元被判定为“弱”时,也不代表命差、弱者,如果能得到印星滋养,往往性格温和,善于借助他人的力量,为人处事更具弹性和智慧、弱日元最怕财官过重,这叫“财多身弱”或“官杀攻身”,容易身体抱恙或者陷入债务、官非之中、生、扶的力量就是“用神”。

深入探讨,日元强弱的细微差别,直接决定了取用神的精准度。

中和状态是命理追求的最高境界,但现实中极少见到完全平衡的八字、大多数八字不是偏强就是偏弱、判断偏强的程度,要看是否达到了“极旺”、如果满盘皆是生扶,没有一点克泄之气,这种叫“从旺格”,此时不能再克,反而要顺着它的性子,继续生扶、这就好比一个脾气极大的人,你硬压他会爆炸,只能顺着他说话。

八字如何分清日元强弱

判断偏弱的程度,要看是否达到了“极弱”、如果日元毫无根气,满盘全是克泄耗,这种叫“从格”,比如从财格、从杀格、这类命主往往会表现出极强的适应能力,能随环境而变,在特定领域也能取得巨大的成功、这是一种“弃命从势”的智慧,不是真的弱。

在2026年这个节点,现代社会的竞争压力和节奏,让人们对日元强弱的感知更加明显、强日元的人,在激烈的市场竞争中往往更具攻击性和耐力,能抗住高强度的加班和心理博弈、而弱日元的人,如果能选对赛道,发挥印星的文化属性或比劫的团队协作属性,同样能在这个时代游刃有余。

分析强弱时,千万不能忽视“阴阳”的区别、阳干(甲、丙、戊、庚、壬)和阴干(乙、丁、己、辛、癸)对强弱的敏感度不同、古语云:“五阳从气不从势,五阴从势无情义、”阳干代表刚健之气,只要地支有一点微根,它就不容易轻易低头去“从”;而阴干代表柔顺之气,一旦克泄过重,它很快就会转换角色,顺应大势、这一点在判定强弱与从格时至关重要。

我们还要看“位置”的影响、紧邻日元的月干和时干,对日元强弱的影响最直接、如果月干是克你的官杀,时干是生你的印星,这种日元就处于一种动态的博弈中、远在年干的力量,影响力则相对迟缓。

评估日元强弱,其实是在评估一个人的“生命能量场”、强弱本身没有好坏,好坏在于能否达到“流通”、如果一个八字虽然强,但气聚在日元一点,无法流转到财官上面,这叫身旺无依,往往是一事无成的孤独命、如果一个八字虽然弱,但气能顺畅地从官杀流向印星,再流向日元,这叫官印相生,即便是弱,也是富贵双全的格局。

判定强弱的终极目的,是为了寻找“平衡点”、这个平衡点就是喜用神、通过调节性格、职业选择、风水环境,来补足弱项,化解过强的能量。

有的八字日元极强,地支见羊刃,天干见比劫、这种人往往勇气过人,但在管理和财务上容易出大窟窿、强弱的判定告诉我们要加强他的“财”与“官”意识,也就是增加规则感和结果导向、有的八字日元极弱,食伤财星满布,这种人虽然才华横溢,却常常感到精疲力竭,这叫“泄气太过”、判定出这种弱,就要提醒他收敛心神,多读书、多休息,寻求长辈和团队的保护,而不是一味地在外消耗。

在实际操作中,计算五行得分也是一种辅助手段,但不可迷信分数、命理学是有灵魂的,不是简单的加减法、月令的力量在很多时候占据了四五成的权重,而地支的刑冲合化则能瞬间逆转乾坤、比如日元得令看似强,但月令被日支冲破,这种强就是虚强,不堪重任。

判断强弱还要考虑“季节的调候”、夏天生的水,即便党众不少,也往往因为火旺而显得干涸,这叫“水虚”;冬天生的火,即便得地,也因为寒气太重而显得火微,这叫“火熄”、这种季节性的强弱细微差别,决定了命局的层次。

一个合格的命理师,在判断日元强弱时,眼里看到的不仅是干支,更是一个活生生的人、强的日元是刚,弱的日元是柔、刚者易折,需柔化;柔者易屈,需刚立、所有的强弱分析,最后都要落实到性格的修正与运势的把握上。

在分析八字强弱时,还需留意“虚干”与“实支”的配合、天干透出的五行,如果没有地支的根基,就像是漂浮在水面的萍草,看着多,实则力微、地支藏着的五行,如果没有透出天干,就像是埋在地下的矿藏,虽然有,但暂时发挥不出作用、判定强弱,就是要把这些显性的力量与隐性的能量统一起来看。

对于初学者,最稳妥的方法是先看月令,再数根气,最后看天干帮扶、三者得其二,基本可定为强;三者失其二,基本可定为弱、但若遇到得令却无根,或者失令却党众极多且有重根的情况,就必须反复斟酌。

强弱定准了,大运流年的吉凶也就呼之欲出了、当日元强,行运至财、官、食伤之地,便是顺风顺水,名利双收、当日元弱,行运至印、比帮身之地,便是枯木逢春,化险为夷、这种预测的准确性,完全建立在对日元强弱精准的拿捏之上。

命理之道,在于察微、日元强弱不是一个孤立的标签,而是与整个八字结构息息相关的能量状态、只有把强弱看透,才能看清一个人一生的进退红尘,才能在纷繁复杂的命运轨迹中,找到那条通往平衡与和谐的路径。