称骨算命女命版 称骨算命表男命对照表

时间:2026-04-24 08:24:16 来源:七里网

称骨算命由唐代易学大家袁天罡所创,是玄学界流传极广、极其简便的一种推命术、它将人的出生年、月、日、时换算成相应的“骨重”,累加之后对照歌诀,即可窥见一生荣枯、女命与男命在称骨算命的歌诀上有着本质区别,男命多论功名利禄,女命则侧重于婚姻家庭、子女福泽以及晚年归宿。

称骨算命计算方法(2026年修订版)

欲知命格轻重,需先将出生时间的各部分重量相加。

一、出生年份重量(以六十甲子为准)

1960年(庚子):7钱;1961年(辛丑):7钱;1962年(壬寅):9钱;1963年(癸卯):1两2钱;

1964年(甲辰):8钱;1965年(乙巳):7钱;1966年(丙午):1两3钱;1967年(丁未):5钱;

1968年(戊申):1两4钱;1969年(己酉):5钱;1970年(庚戌):9钱;1971年(辛亥):1两7钱;

1972年(壬子):5钱;1973年(癸丑):7钱;1974年(甲寅):1两2钱;1975年(乙卯):8钱;

1976年(丙辰):8钱;1977年(丁巳):6钱;1978年(戊午):1两9钱;1979年(己未):6钱;

1980年(庚申):8钱;1981年(辛酉):1两6钱;1982年(壬戌):1两;1983年(癸亥):7钱;

1984年(甲子):1两2钱;1985年(乙丑):9钱;1986年(丙寅):6钱;1987年(丁卯):7钱;

1988年(戊辰):1两2钱;1989年(己巳):5钱;1990年(庚午):9钱;1991年(辛未):8钱;

1992年(壬申):7钱;1993年(癸酉):8钱;1994年(甲戌):1两5钱;1995年(乙亥):9钱;

1996年(丙子):1两6钱;1997年(丁丑):8钱;1998年(戊寅):8钱;1999年(己卯):1两9钱;

2000年(庚辰):1两2钱;2001年(辛巳):6钱;2002年(壬午):8钱;2003年(癸未):7钱;

2004年(甲申):5钱;2005年(乙酉):1两5钱;2006年(丙戌):6钱;2007年(丁亥):1两6钱;

2008年(戊子):1两5钱;2009年(己丑):7钱;2010年(庚寅):9钱;2011年(辛卯):1两2钱;

2012年(壬辰):1两;2013年(癸巳):7钱;2014年(甲午):1两5钱;2015年(乙未):6钱;

2016年(丙申):5钱;2017年(丁酉):1两4钱;2018年(戊戌):1两4钱;2019年(己亥):9钱;

2020年(庚子):7钱;2021年(辛丑):8钱;2022年(壬寅):9钱;2023年(癸卯):1两2钱;

2024年(甲辰):8钱;2025年(乙巳):7钱;2026年(丙午):1两3钱。

二、出生月份重量

正月:6钱;二月:7钱;三月:1两8钱;四月:9钱;

五月:5钱;六月:1两6钱;七月:9钱;八月:1两5钱;

九月:1两8钱;十月:8钱;十一月:9钱;十二月:5钱。

三、出生日期重量

初一:5钱;初二:1两;初三:8钱;初四:1两5钱;初五:1两6钱;

初六:1两5钱;初七:8钱;初八:1两6钱;初九:8钱;初十:1两6钱;

十一:9钱;十二:1两7钱;十三:8钱;十四:1两7钱;十五:1两;

十六:8钱;十七:9钱;十八:1两8钱;十九:5钱;二十:1两5钱;

廿一:1两;廿二:9钱;廿三:8钱;廿四:9钱;廿五:1两5钱;

廿六:1两8钱;廿七:7钱;廿八:8钱;廿九:1两6钱;三十:6钱。

四、出生时辰重量

子(23:00-01:00):1两6钱;

丑(01:00-03:00):6钱;

寅(03:00-05:00):7钱;

卯(05:00-07:00):1两;

辰(07:00-09:00):9钱;

巳(09:00-11:00):1两6钱;

午(11:00-13:00):1两;

未(13:00-15:00):8钱;

申(15:00-17:00):8钱;

酉(17:00-19:00):9钱;

戌(19:00-21:00):6钱;

亥(21:00-23:00):6钱。

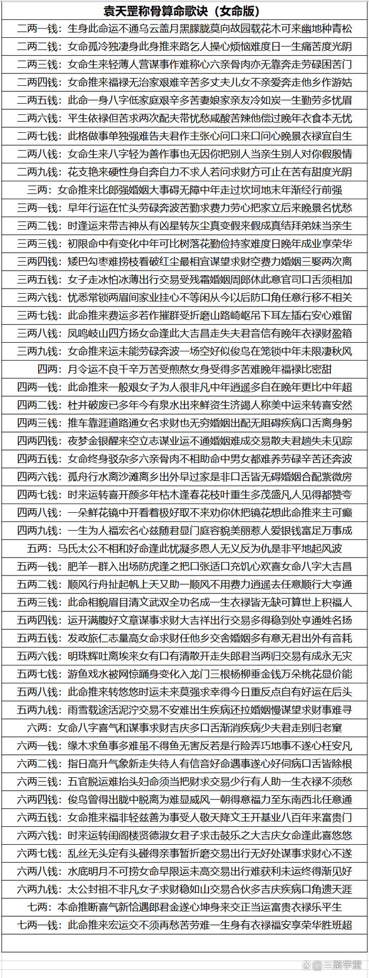
称骨算命女命歌诀及深度释义

二两一钱:衣食难求、孤苦伶仃之命

歌诀:生身此命运不通,乌云盖月事朦胧、辛苦奔波劳碌命,衣食无多到老终。

释义:此命格女性早年运势坎坷,家庭助力极小,凡事需亲力亲为、生活中常感迷茫,如乌云遮月,难见光明、尽管劳碌一生,所得却仅够糊口,晚年亦难享清福、建议此类命格女性修身养性,凡事不可强求。

二两二钱:孤冷凄凉、劳碌无功之命

歌诀:女命难得祖业光,辛苦经营望高楼、谁知运气不如意,到头白发一场空。

释义:虽有远大志向,渴望出人头地,但无奈运势不济、求学或事业过程中阻碍颇多,且与亲属缘分较薄,无法依靠祖荫、感情上多有波折,容易陷入自我纠结,忙碌一生,最终发现收获寥寥。

二两三钱:孤寒无望、随缘度日之命

歌诀:女命生来福气薄,此命虽是辛苦劳、忙忙碌碌难聚财,晚年凄凉多忧虑。

释义:此命格女性财运较弱,难有大额财富积累、虽然勤劳,但财来财去,留不住钱财、晚年时期容易因子女或自身健康问题而忧心忡忡、改善之道在于学得一门手艺,安稳度日,不宜经商投机。

二两四钱:坎坷不平、飘零之命

歌诀:此命推来福不全,经营求谋尽劳心、费尽心思才如意,晚景寂寞伴孤灯。

释义:求财谋事均需付出比常人多倍的努力,过程极其艰辛、性格中带有韧性,虽能通过奋斗获得短暂的安稳,但感情世界空虚,配偶助力不大,晚年容易出现独居之象。

二两五钱:心焦求谋、劳心伤神之命

歌诀:此命推来祖业微,心急口快性格急、勤俭持家收成少,财帛到手又飘去。

释义:性格直爽但稍显急躁,做事效率高却难得领导或长辈赏识、祖产微薄,全靠自己辛苦打拼、虽有持家之能,但理财运势一般,钱财难以守住、建议磨炼心性,戒急戒躁。

二两六钱:平生忙碌、先苦后甜之命

歌诀:平生衣禄苦追求,为人办事多计谋、勤俭持家得温饱,六亲无靠自成家。

释义:这是一份自力更生的命单、虽然六亲(父母、兄弟姐妹)无法给予实质性帮助,但凭借自身的聪明才智和勤俭节约,能过上小康生活、中年后运势趋于平稳,虽无大富大贵,但生活无忧。

二两七钱:一生平凡、操劳之命

歌诀:此命推来不自由,做事不遂心头愿、费尽心机成空喜,女命逢此多劳忧。

释义:命主性格要强,但命运往往与其作对、付出的努力与得到的回报不成正比、在家庭生活中操劳过度,容易把责任全揽在自己身上,导致身心俱疲、需学会放手,子女自有子女福。

二两八钱:奔波忙碌、婚姻多磨之命

歌诀:女命生来八字轻,一生劳碌苦奔波、费尽心机求财宝,到头还是虚梦惊。

释义:命格偏轻,生活压力较大、早年多远走他乡打拼,事业起伏不定、在感情方面,由于性格倔强或运势阻隔,易有晚婚或二婚之兆、建议在择偶时注重对方的性格修养而非物质条件。

二两九钱:多愁善感、先难后易之命

歌诀:花支摇动不坚牢,女命得此命不高、操心费神难如愿,晚年福气才来到。

释义:性格温婉但内心多疑,容易为小事烦恼、早中年运势如风中之花,摇摆不定、不过随着阅历增长,晚年运势渐佳,能够得到子女的孝顺,晚景相对安详。

三两:努力经营、晚年有余之命

歌诀:此命推来事不成,费尽心机也劳神、勤俭持家得温饱,中限交来运稍平。

释义:早年事业屡屡受挫,很难达到预期的目标、好在本人勤俭持家,生活虽不富裕但也不至于拮据、四十岁后果进入平稳期,生活开始有起色,属于大器晚成的类型。

三两一钱:忙碌求财、操劳家庭之命

歌诀:早年行运极辛苦,勤俭持家度日难、中年交后运势转,晚景优游自安然。

释义:早年生活压力极大,可能面临家境困窘的情况、但此命主韧性十足,中年之后财运开始好转,能够积攒下一定的家底、晚年生活幸福,可以摆脱早年的操劳。

三两二钱:稳中求胜、平安是福之命

歌诀:此命推来吉庆多,勤俭持家福禄厚、女命得此多顺遂,衣食无忧到白头。

释义:这是一种比较平稳、顺遂的命格、命主性格温顺,有理财意识,能够把家庭经营得井井有条、虽无飞黄腾达之势,但胜在平平安安,一生无大灾大难,福泽绵长。

三两三钱:性格刚强、自食其力之命

歌诀:早年求财实难得,费尽心思也无功、中限交来运势转,晚景荣华富贵中。

释义:性格较强,不服输、早年虽然折腾很多项目,但往往以失败告终、不过中年之后会有贵人相助,事业迎来转机、晚年不仅经济宽裕,且在家族中享有较高地位。

三两四钱:财源平平、安分守己之命

歌诀:此命生来福气薄,求谋不遂事难成、勤俭持家求温饱,女命得此命不强。

释义:格局一般,不建议从事高风险投资、一生适合在稳定的单位工作,通过工资积累财富、家庭生活平淡,需防范因性格过于强势而引起的夫妻矛盾。

三两五钱:先苦后甜、中年发迹之命

歌诀:女命推来福气多,中年交后更顺和、早年辛苦皆过去,晚景荣华安乐窝。

释义:典型的苦尽甘来命、早年可能经历过婚姻或事业的重大挫折,但这些磨难反而成就了其坚毅的性格、中年后运势大开,家业兴旺,晚年生活极其优渥。

三两六钱:持家有道、巾帼不让须眉之命

歌诀:忧愁思虑尽消除,女命持家自不虚、衣食无忧福禄厚,一生荣华胜丈夫。

称骨算命骨重计算表

释义:此命格女性非常能干,往往是家庭的经济支柱或决策者、不仅能把家务打理好,在外事业也有一番成就、丈夫虽平庸,但命主能带旺家运,属于旺夫益子之命。

三两七钱:事业成功、女强人之命

歌诀:女命生来灵巧多,为人办事最周全、衣禄无亏天数定,中年以后更荣华。

释义:心智成熟,处事圆滑且周到、天生有管理才能,在职场中容易获得升迁、财富积累迅速,中年后可达小富水平、感情上需注意平衡,不要过于强势。

三两八钱:财帛丰厚、顺风顺水之命

歌诀:女命生来福气宏,求财谋事尽平庸、中限以后更顺遂,晚景荣华富贵中。

释义:这里的“平庸”意指不必费尽心机、命主运气极好,常有不劳而获之机、事业发展顺畅,家庭关系和睦、晚年名利双收,是难得的好命。

三两九钱:波折渐平、晚年安康之命

歌诀:女命推来福不全,早年辛苦受熬煎、中年交后运势转,晚景荣华到身边。

释义:早年容易遭遇不公,或在感情中受创、但命格中带有韧性,中年后环境改变,生活质量大幅提升、晚年能享清福,子女多有出息。

四两:名利双全、贵人扶持之命

歌诀:目下行运虽不佳,勤俭持家福禄加、中年交后多财帛,晚景荣华万事兴。

释义:虽有短暂的低谷,但命中有贵人暗中相助、为人正直,乐于助人,因此积累了深厚的人脉、中年后财富呈爆发式增长,晚年不仅富有,且德高望重。

四两一钱:聪明能干、独立自强之命

歌诀:女命生来志气高,为人办事多周全、衣食无忧福禄厚,中年以后更荣华。

释义:志向远大,不甘落后、在学业和事业上表现出色、中年后事业达到巅峰,财源广进、唯一需要注意的是健康,特别是长期劳累可能引起的脾胃问题。

四两二钱:得贤夫、享清福之命

歌诀:此命推来喜气多,女命得此福禄和、夫荣子贵家兴旺,一生荣华胜须眉。

释义:此为极佳的女命、不仅自身有财,更能嫁得良人、丈夫事业有成,子女聪明孝顺、一生无需过多操劳,生活质量极高。

四两三钱:福禄长久、顺遂如意之命

歌诀:推车靠崖路不平,中年交后运势转、女命得此福禄多,晚景荣华在其中。

释义:早年虽然像推车爬坡一样艰辛,但路虽不平心却稳、中年后运势陡转上升,财富和地位接踵而至、晚年生活极其奢华舒适。

四两四钱:财运亨通、晚年大富之命

歌诀:女命生来福气宏,求财谋事尽亨通、中限以后更顺遂,晚景荣华富贵中。

释义:天生的财星入命、无论从商还是从政,都能如鱼得水、性格豁达,不计较小节,这种心态反而带来了更多的福报。

四两五钱:先难后易、稳步提升之命

歌诀:女命推来福气多,早年辛苦皆过去、中年交后运势转,晚景荣华安乐窝。

释义:前半生主要在积累和学习,过程较为清苦、但这种积累在中年转化为实实在在的财富、晚年能在温馨的家庭氛围中安享天伦。

四两六钱:改门换户、自创家业之命

歌诀:女命生来志气高,自成自立福禄多、衣食无忧财帛厚,晚景荣华万事和。

释义:不依赖父母,也不依赖丈夫、凭借一己之力白手起家,甚至可能改变整个家族的命运、虽然累,但精神世界非常充实,晚年受人尊重。

四两七钱:大器晚成、德高望重之命

歌诀:此命推来福禄多,女命得此顺事和、中年以后更荣华,晚景安然万事兴。

释义:属于晚发之命、早年名声不显,但做事踏实、中年后随着资历增长,权力和财富同步增加、晚年生活安定,子孙满堂。

四两八钱:求谋如意、福寿双全之命

歌诀:女命生来福气宏,求财谋事尽平庸、中限以后更顺遂,晚景荣华富贵中。

释义:一生贵人多,麻烦少、遇到困难总能化险为夷、身体健康状况良好,长寿之象、家庭关系处理得极好,是邻里羡慕的对象。

四两九钱:交友广阔、福禄自来之命

歌诀:女命推来福不全,早年辛苦受熬煎、中年交后运势转,晚景荣华到身边。

释义:虽早年起伏,但此人极具魅力,善于社交、通过朋友圈和贵人获得事业契机、中年后大富大贵,晚年名利双收。

五两:衣食无忧、天生富贵之命

歌诀:女命推来福气宏,求财谋事尽亨通、中限以后更顺遂,晚景荣华富贵中。

释义:生于富贵之家,或嫁入豪门、一生基本不知愁滋味、性格开朗,善于理财,财富在其手中能不断增值。

五两一钱:女中豪杰、名利兼收之命

歌诀:女命生来志气高,自成自立福禄多、衣食无忧财帛厚,晚景荣华万事和。

释义:具备极强的领导力和判断力、在现代社会多为高管或成功企业家、不仅自己成功,还能带动身边人致富。

五两二钱:锦衣玉食、顺风顺水之命

歌诀:女命推来喜气多,福禄双全福泽深、中年交后更荣华,晚景安然万事兴。

释义:运气极佳,几乎没有遇到过太大的挫折、婚后生活甜蜜,子女教育成功、晚年不仅物质丰富,精神生活也极度充实。

五两三钱:福禄丰厚、晚景极佳之命

歌诀:女命推来福气多,中年交后更顺和、早年辛苦皆过去,晚景荣华安乐窝。

释义:即使早年有小波折,也不影响整体格局、中年后财运连连,能够购置大量不动产、晚年生活无忧虑。

五两四钱:学识渊博、清贵之命

歌诀:女命生来灵巧多,为人办事最周全、衣禄无亏天数定,中年以后更荣华。

释义:此命格多出文人、学者或艺术家、气质高雅,不屑与人争斗、财运虽不暴发,但细水长流,一生受人景仰。

五两五钱:福寿连绵、子孙贤孝之命

歌诀:女命推来福禄厚,一生衣禄尽无忧、中年以后更荣华,晚景安然万事兴。

释义:最大的福气在于晚年、子女非常有出息且极为孝顺、命主身体硬朗,一生少病痛,能够见证四代同堂。

五两六钱:名利双收、富甲一方之命

歌诀:女命生来志气高,求财谋事尽亨通、中限以后更顺遂,晚景荣华富贵中。

释义:财运极佳,适合从事贸易或金融行业、眼光独到,能抓住时代红利、晚年财富惊人,多从事慈善事业。

五两七钱:一生荣华、富贵天成之命

歌诀:女命推来喜气多,福禄双全福泽深、中年交后更荣华,晚景安然万事兴。

释义:无需刻意追求,好运自会找上门、婚后能极大提升夫家的运势、一生享受高品质生活。

五两八钱:官运亨通、权贵之命

歌诀:女命生来志气高,为人办事多周全、衣食无忧福禄厚,中年以后更荣华。

释义:如果从政,必能身居高位、处事冷静从容,有威严、家庭中亦能掌控大局,是典型的女主人形象。

五两九钱:财富如云、多子多福之命

歌诀:女命推来福气宏,求财谋事尽亨通、中限以后更顺遂,晚景荣华富贵中。

释义:财运和子女运双旺、不仅财富积累快,而且孩子各个成才,家族兴旺。

六两:高官厚禄、一品夫人之命

歌诀:女命生来福气深,求财谋事尽顺心、中年以后更荣华,晚景安然万事兴。

释义:古语云“一品夫人”,现代则代表极高的社会地位和名望、命主格局宏大,非一般人可比。

六两一钱:富贵顶峰、受人景仰之命

歌诀:女命推来福不全(此处指虽有缺憾但极贵),名利双全福泽深、中年以后更荣华,晚景安然万事兴。

释义:这种命格极少见、虽然人生可能在某个小方面(如个人爱好)有遗憾,但整体富贵程度极高。

六两二钱至七两一钱:罕见极贵之命

(此范围命格极罕见,多为历史名人或极少数对社会有重大贡献的人物,普通人极难达到、其歌诀多描述为“位极人臣”、“母仪天下”之类、对于现代女性而言,这意味着在各自领域达到顶峰,不仅拥有巨额财富,更拥有深远的社会影响力、)

2026年(丙午马年)女命运势综合建议

2026年,岁次丙午,火气旺盛、这一年出生的女孩,年重为一两三钱,性格中带有马的奔放与火的热情、对于所有女性而言,无论骨重几何,2026年的气场对命格有着不同的催化作用。

1. 关于事业与财运

骨重在三两八钱以上的女性,2026年是事业扩张的好时机、火旺之年利于创新与突破、如果平时感觉怀才不遇,这一年适合主动出击、尤其是骨重中带有“志气高”、“权贵”字眼的命格,在职场上容易获得权威人士的提携。

2. 关于婚姻与感情

称骨算命中,女命的感情运往往比财运更受关注、二两五钱到三两三钱之间的女性,2026年需注意情绪管理、火气大容易导致口舌是非,特别是在家庭内部、建议多参与静心的活动,如瑜伽、茶道或阅读,以化解岁运中的燥气。

3. 关于健康与修养

骨重偏轻(三两以下)的女性,在2026年应多关注心血管及眼部健康、丙午年火旺,易耗伤阴血、饮食上宜清淡,作息要规律、命格较重的女性,虽然运势强劲,但也不可因忙碌而忽略了身体的求救信号。

4. 针对不同骨重的调理之道

骨轻者(二两一至三两二): 重点在于“稳”、不求大富大贵,但求平安顺遂、2026年适合学习技能,积攒能量,不必急于求成。

骨中者(三两三至四两五): 重点在于“和”、处理好人际关系,尤其是与长辈和伴侣的关系、这一年财运有小波动,宜守不宜攻。

骨重者(四两六以上): 重点在于“德”、财富和地位已经足够,更多的是要考虑如何回馈社会,通过行善积德来稳固自身的福报,防止物极必反。

称骨算命的辩证看法

称骨算命虽然提供了人生的宏观走势,但并非一成不变、玄学中讲究“命好不如运好,运好不如积德”、女命的幸福感不仅源于物质的丰足,更源于内心的平和与家庭的温暖。

在2026年这个充满活力的年份,女性朋友们可以根据自己的骨重描述,扬长避短、命重者不可骄傲自满,需知“高处不胜寒”;命轻者不必垂头丧气,勤能补拙,厚德载物、袁天罡的这套系统,本质上是给人生提供一份参考指南,让我们在面对未知的前程时,多一份从容,少一份迷茫。

每个人的出生时刻是上天给予的初始密码,而人生的下半场,则是由自己的每一个选择拼凑而成、2026年,无论你是那个劳碌奔波的“二两命”,还是那个荣华富贵的“五两命”,只要心存善念,脚踏实地,都能在岁月的长河中写下属于自己的精彩篇章。