女称骨算命详解 女称骨算命的最佳时间
袁天罡称骨算命法是预测学中的重要组成部分、女命与男命在歌诀解释上存在本质区别,不可混淆、在2026年丙午马年,由于天干地支磁场的变动,女性对于自身运势的把握更应注重“藏”与“顺”。
出生年份重量对照(以农历为准)
甲子(1924、1984):一两二钱
乙丑(1925、1985):九钱
丙寅(1926、1986):六钱
丁卯(1927、1987):七钱
戊辰(1928、1988):一两二钱
己巳(1929、1989):五钱
庚午(1930、1990):九钱
辛未(1931、1991):八钱
壬申(1932、1992):七钱
癸酉(1933、1993):八钱
甲戌(1934、1994):一两五钱
乙亥(1935、1995):九钱
丙子(1936、1996):一两六钱
丁丑(1937、1997):八钱
戊寅(1938、1998):八钱
己卯(1939、1999):一两九钱
庚辰(1940、2000):一两二钱
辛巳(1941、2001):六钱
壬午(1942、2002):八钱
癸未(1943、2003):七钱
甲申(1944、2004):五钱
乙酉(1945、2005):一两五钱
丙戌(1946、2006):六钱
丁亥(1947、2007):一两六钱
戊子(1948、2008):一两五钱
己丑(1949、2009):七钱
庚寅(1950、2010):九钱
辛卯(1951、2011):一两二钱
壬辰(1952、2012):一两
癸巳(1953、2013):七钱
甲午(1954、2014):一两五钱
乙未(1955、2015):六钱
丙申(1956、2016):五钱
丁酉(1957、2017):一两四钱
戊戌(1958、2018):一两四钱
己亥(1959、2019):九钱
庚子(1960、2020):七钱
辛丑(1961、2021):七钱
壬寅(1962、2022):九钱
癸卯(1963、2023):一两二钱
甲辰(1964、2024):八钱
乙巳(1965、2025):七钱
丙午(1966、2026):一两三钱
出生月份重量对照
正月:六钱
二月:七钱
三月:一两八钱
四月:九钱
五月:五钱
六月:一两六钱
七月:九钱
八月:一两五钱
九月:一两八钱
十月:八钱
冬月(十一月):九钱
腊月(十二月):五钱
出生日期重量对照
初一:五钱
初二:一两
初三:八钱
初四:一两五钱
初五:一两六钱
初六:一两五钱
初七:八钱
初八:一两六钱
初九:八钱
初十:一两六钱
十一:九钱
十二:一两七钱
十三:八钱
十四:一两七钱
十五:一两
十六:八钱
十七:九钱
十八:一两八钱
十九:五钱
二十:一两五钱
廿一:一两
廿二:九钱
廿三:八钱
廿四:九钱
廿五:一两五钱
廿六:一两八钱
廿七:七钱
廿八:八钱
廿九:一两六钱
三十:六钱
出生时辰重量对照
子时(23-01点):一两六钱
丑时(01-03点):六钱
寅时(03-05点):七钱
卯时(05-07点):一两
辰时(07-09点):九钱
巳时(09-11点):一两六钱
午时(11-13点):一两
未时(13-15点):八钱
申时(15-17点):八钱
酉时(17-19点):九钱
戌时(19-21点):六钱
亥时(21-23点):六钱
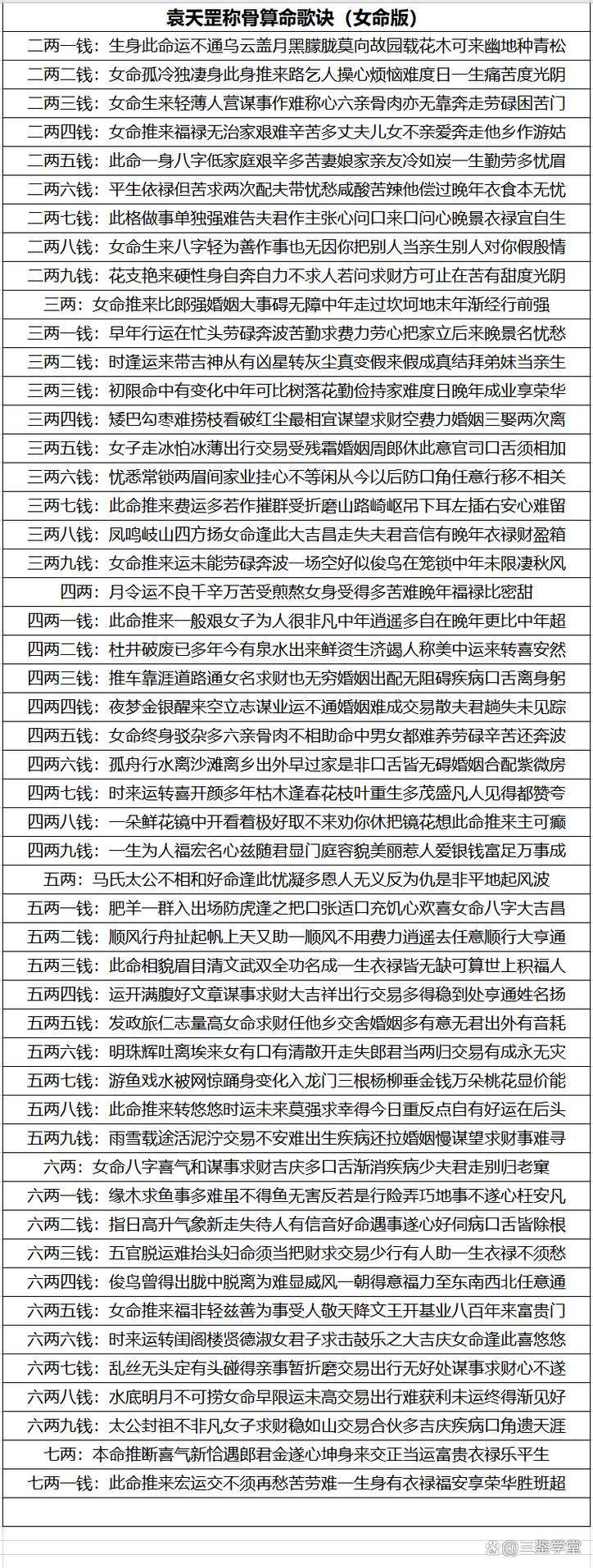
女命称骨详解:从二两一钱到七两一钱
二两一钱:生平劳碌苦中求
此命推来骨格轻,求谋做事事难成。
妻儿兄弟应难许,末限交来始安然。
女命得此数,代表早年生活波折重重、性格刚强但时运不济,如同逆水行舟、身边的亲友多半难以提供实质性的助力,凡事需亲力亲为、中年时期财运起伏不定,往往财来财去、直到晚年(五十五岁之后),运势才逐渐平稳,此时方能享受到一丝清闲与安逸。
二两二钱:女命孤苦多忧虑
此命为人心性刚,劳劳苦苦苦中求。
忙忙碌碌无定日,终日担忧半世虚。
二两二钱的女命,一生操心过度、在家庭中往往承担了过多的责任,却得不到理解、这种命局的人在情感上较为坎坷,容易遭遇错托终身的情况、建议在生活中学会放手,过度干预子女或丈夫的事物,反而会让自己心力交瘁、晚年需注意身体康健,尤其是心肺系统。
二两三钱:平生奔波无依靠
女命生来福气轻,求谋做事事难成。
一生劳碌难积财,晚年才得好心情。
这种命格象征着财源犹如井中之月,看得见却摸不着、早年为了生计四处奔波,很难在一个地方扎根、婚姻方面,丈夫的助力微薄,甚至可能需要女性供养家庭、改运的关键在于“静”,减少不必要的变动,到了晚年,子女成才后方能转运。
二两四钱:财运浅薄命孤单
女命推来福气微,家财散尽难复归。
辛勤劳碌无定日,一生苦恼自受罪。
此命局代表早年家境可能遭遇变故,或者个人在投资创业上容易失败、性格上容易钻牛角尖,面对挫折时难以释怀、生活中常有小人作祟,导致名誉受损、建议修身养性,不要与人争长短,中年后如果能寻求一份稳定的公职或手艺,生活尚可温饱。
二两五钱:苦干虽多收效少
此命推来骨格轻,求谋做事事难成。
六亲骨肉极无力,晚景凄凉多悲风。
二两五钱的女命属于典型的辛劳命、亲戚朋友即便有心帮衬,也往往力不从心、这种女性意志力极强,但运气总是差了那么一点点、中年时期容易遇到健康危机,需要提前防范、到了晚年,如果膝下无子,生活会显得较为冷清,需早做储蓄打算。
二两六钱:平生衣禄苦追求
平生衣禄苦追求,为人办事不自由。
亲朋好友信不真,一生劳碌到白头。
此命局的人性格直爽,说话容易得罪人、在职场上,即便才华横溢也难以获得晋升机会,常常为他人作嫁衣裳、婚姻中,夫妻关系平淡,缺乏激情、这种命格的转机在于通过技艺傍身,不依赖他人的提拔、晚年虽无大富大贵,但勤俭节约之下,也能安稳度日。
二两七钱:一生劳碌难守财
女命推来骨格轻,做事不随心所欲。
一生操劳多费力,晚年福气才入门。
二两七钱的女命,年轻时有很多想法,但往往因为时机不成熟或资金匮乏而搁浅、性格中带有固执的一面,不听劝诫、中年时期会有一次较大的破财经历,需谨慎投资、到了晚年,心态放平后,运势反而会有所回升,子孙虽不多,但多能尽孝。
二两八钱:小康之家求安稳
女命生来八字轻,一生劳碌苦中求。
好在为人性情顺,晚年自有好结果。
相较于前面的命格,二两八钱开始出现转机、虽然早年依然劳碌,但因为性格柔顺,懂得处理人际关系,能在困难中获得贵人点拨、婚姻相对稳定,丈夫虽然不是大富大贵之人,但胜在踏实、晚年能有一笔小额积蓄,足以维持体面的生活。
二两九钱:自立自强女强人
女命推来骨格轻,求谋办事事难成。
好在为人多灵敏,自立门户反有成。
此命格的女性具有极强的独立性、虽然传统意义上“骨格轻”,但在现代社会,这种命格往往代表着能够脱离原生家庭,在外闯出一片天、不适合依附于丈夫生存,独立创业或在领域内深耕反而能见成效、中年后财运渐入佳境,唯独婚姻生活因性格强势而略显紧张。
三两:中平之命守本分
此命推来福不轻,为人做事细思量。
一生衣禄虽然有,晚景康宁福寿长。
三两女命属于中规中矩的命格、一生中没有太大的灾难,也没有突如其来的横财、为人处世稳重,能得到长辈的喜爱、婚姻方面多为相亲或长辈介绍,感情基础牢固、中年时期家庭和睦,子女学业有成、晚年福报深厚,是典型的平安命。
三两一钱:早年坎坷晚年隆
女命生来性情刚,做事干练有主张。
早年受尽千般苦,晚年富贵福寿长。
三两一钱的女性属于“先苦后甜”的典型、年轻时可能为了供养家庭或追求梦想吃了不少苦头,甚至有流离失所之感、但由于其性格坚毅,能吃苦耐劳,到了四十岁之后,运势大开、无论是职场地位还是财富积累,都会在短期内迅速提升。
三两二钱:财源广进衣禄丰
女命推来福气厚,一生衣禄永无忧。
求谋做事皆顺遂,夫荣子贵在晚秋。
三两二钱是女命中的中上之命、这种命格的人天生自带财气,虽然不是泼天富贵,但一生从未缺过钱花、性格温和,具有较好的长辈缘、在婚姻中,能对丈夫的事业起到辅佐作用,属于旺夫之命、晚年子孙满堂,福寿双全。
三两三钱:半世经营半世空
一生做事多劳碌,半世经营半世空。
勤俭持家为根本,晚年衣禄才丰盛。
此命局的人性格比较矛盾,一方面渴望成就大事,另一方面又容易在小事上纠结、早年创业或职场打拼容易遭遇突发状况导致前功尽弃、但这种人有韧性,跌倒了能爬起来、五十岁后,运气开始稳定,适合从事教育、慈善或传统行业,能积攒下不菲的家业。
三两四钱:财利平平志气高
女命推来志气高,为人做事尽勤劳。
平生衣禄虽然有,晚年安乐福滔滔。
三两四钱的女性心气很高,不甘于平庸、在生活中,她们是家庭的支柱,凡事都想要做到最好、虽然财运相对平稳,没有太大的爆发力,但凭借长期的勤恳努力,生活水平能稳步上升、晚年心态豁达,身体硬朗,是长寿之象。
三两五钱:福禄双全女命佳
女命生来福禄宏,一生做事顺东风。

丈夫体贴儿孙孝,富贵荣华在其中。
这是非常优秀的命格、三两五钱的女性从小受宠,成长环境优渥、结婚后,夫妻感情深厚,丈夫事业有成且对其关怀备至、子女多半具有极高的天赋,能光宗耀祖、这种命格的人一生少有烦恼,只需保持平和的心态,便能长久地享受福报。
三两六钱:财帛丰盈多贵人
女命推来福非凡,求谋做事不费难。
一生衣禄自然有,晚景荣华更万全。
三两六钱代表着一种“顺水推舟”的运气、无论做什么事情,总能遇到关键的贵人伸出援手、这种女性在社交场合极具魅力,适合从事公关、销售或艺术类行业、财富积累速度快,中年时期即可实现财务自由、晚年受人尊敬,名利双收。
三两七钱:劳心劳力事业成
女命为人极聪明,求谋办事事有成。
早年辛苦多操心,中年末限利路通。
此命局的人智商极高,属于军师型的人物、早年可能因为家庭底子薄,需要自己辛勤打拼、她们对机会的洞察力极强,能精准把握行业风口、中年时期事业达到顶峰,但也因为长期过度劳心,需警惕神经衰弱或内分泌问题、整体而言,是名利双收的职业女性命格。
三两八钱:名利双收福寿全
一生衣禄自然丰,女命推来大不同。
为人办事皆顺遂,富贵荣华度平生。
三两八钱在女命中属于极佳的权重、这种女性天生有一种尊贵感,举手投足间气场十足、不仅自己财运好,还能带动家族的运势、在2026年,这类命格的女性在职场上将有重大的突破、晚年不仅生活奢华,且精神生活极其丰富,受人景仰。
三两九钱:才华横溢显身手
女命推来福气高,为人办事尽勤劳。
才华横溢人称赞,晚年安乐寿元高。
三两九钱的女性多才多艺,不仅在职场上是一把好手,在家庭生活中也能处理得井井有条、她们具有极高的审美和艺术天赋,适合从事文化创意产业、中年财运亨通,名声在外、晚年生活质量极高,子女孝顺且多在社会上有一定地位。
四两:贤妻良母福泽深
女命推来福不轻,为人做事细思量。
一生衣禄虽然有,贤惠持家名声扬。
四两命的女性是传统的“贤内助”、她们或许没有惊天动地的事业,但却能将家庭经营得坚不可摧、这种命格的人晚年福报主要体现在子女身上,后辈多出人才、由于年轻时乐善好施,中年后在乡里或家族中享有极高的威望。
四两一钱:财智双全女精英
女命推来大不同,为人办事有始终。
财源广进福星照,晚景荣华福寿浓。
四两一钱的女性是职场上的常青树、她们做事有始有终,极具韧性、不仅能够积累财富,更懂得如何通过理财让资产增值、感情生活稳定,能够找到志同道合的伴侣、在2026年,这类人若能保持低调,财运将会有一次质的飞跃。
四两二钱:自立门户创辉煌
女命推来志气高,求谋办事尽勤劳。
自立门户多财利,晚年安乐寿元高。
此命局代表着一种破茧成蝶的过程、早年可能在压抑的环境中成长,但一旦成年,便能展现出惊人的爆发力、适合独自创业,能白手起家、财富多来源于跨地域的贸易或高科技行业、晚年生活优渥,且身体素质优于常人。
四两三钱:聪颖过人财运亨
女命推来福非凡,聪明才智胜男儿。
一生衣禄自然有,晚景荣华更万全。
四两三钱的女性在逻辑思维和应变能力上甚至优于很多男性、她们在金融、法律或科研领域往往能取得卓越成就、虽然事业心强,但也能兼顾家庭、中年时期会有一笔巨大的横财入账,晚年资产丰厚,不仅能自给自足,还能资助后辈。
四两四钱:温婉动人福缘长
女命推来性情温,为人做事尽勤劳。
平生衣禄虽然有,晚年安乐福滔滔。
这类女性性格柔中带刚,不仅外貌出众,性格也非常讨喜、在人际交往中如鱼得水,总能化干戈为玉帛、婚姻非常美满,能得良人相伴、虽然财富不是顶级,但一生从未为钱发愁、晚年心态年轻,属于优雅老去的典范。
四两五钱:福寿双全好命局
女命推来福禄宏,一生做事顺东风。
丈夫体贴儿孙孝,富贵荣华在其中。
四两五钱在称骨中已经属于极高分值、这种女性的一生可以用“平步青云”来形容、无论是升学、就业还是结婚,几乎没有遇到过大的挫折、她们天生具有极强的亲和力,贵人运极强、晚年生活极其奢华且身体健康,是真正的福星转世。
四两六钱:财帛丰盈富贵多
女命推来福非凡,求谋做事不费难。
一生衣禄自然有,晚景荣华更万全。
这种命格的人天生对金钱有敏锐的直觉、在投资领域,她们往往能以小博大、虽然性格偶尔略显傲慢,但因为能力出众,身边人多能包容、中年时期名利达到顶峰,适合在商界或政界发展、晚年家产丰厚,能为后代留下巨额遗产。
四两七钱:智慧卓越有名望
女命推来福禄长,为人办事有主张。
才华横溢名声显,富贵荣华万年长。
四两七钱的女性往往在学术或艺术领域享有很高的社会地位、她们的财富大多来源于名气和专业技能、这种命格的人性格高洁,不屑于尔虞我诈、婚姻中能得到伴侣的极大尊重、晚年不仅物质丰富,精神世界也极其圆满。
四两八钱:天生贵气显威严
一生衣禄自然丰,女命推来大不同。
为人办事皆顺遂,富贵荣华度平生。
四两八钱代表着一种掌控力、这种女性在单位往往是领导者,在家庭中是决策者、她们做事果断,非常有远见、2026年对于她们来说是权力的扩张期、晚年威望极高,甚至能影响到家族几代人的兴衰。
四两九钱:福泽深厚护子孙
女命推来福气高,为人办事尽勤劳。
才华横溢人称赞,晚年安乐寿元高。
此命局的人一生积德行善,福报深厚、不仅自己一生平安,还能惠及子孙、财富积累稳健,不贪图快钱、婚姻生活和谐,夫妻相敬如宾、晚年身体康健,常见四代同堂之景。
五两:极品女命富贵极
此命推来福不轻,为人做事细思量。
一生衣禄虽然有,晚景康宁福寿长。
五两命的女性在古代被视为有王妃之命、在现代,则代表着能进入社会最高阶层、她们不仅个人能力极强,且背景深厚、财富对她们而言只是数字,更多的是追求社会价值和家族荣誉、晚年生活极度尊贵。
五两一钱:巾帼不让须眉志
女命生来性情刚,做事干练有主张。
早年受尽千般苦,晚年富贵福寿长。
五两一钱的女性是典型的白手起家并最终成就帝业的人物、她们在中年之后会展现出惊人的领导才能,不仅能解决自己的财富问题,还能带动成千上万人的就业、虽然早年波折,但这些磨难最终都成了她们勋章的一部分。
五两二钱:福禄齐天女中强
女命推来福气厚,一生衣禄永无忧。
求谋做事皆顺遂,夫荣子贵在晚秋。
五两二钱的女性一生顺遂得令人嫉妒、她们似乎总能踩在时代的节点上,财富积累轻松自然、在家庭中,丈夫的事业会随着婚后的到来而突飞猛进、晚年享受顶级的生活配套,是名副其实的贵妇命。
五两三钱:名利皆收福满堂
一生做事多劳碌,半世经营半世空。
勤俭持家为根本,晚年衣禄才丰盛。
(注:此权重女命歌诀略有不同,重点在于厚积薄发)、五两三钱的女性在中年前期会比较低调,默默积累、一旦跨过某个时间节点(通常是四十五岁),财富和地位会呈指数级增长、晚年不仅有财,更有社会地位。
五两四钱:天生丽质福缘厚
女命推来志气高,为人做事尽勤劳。
平生衣禄虽然有,晚年安乐福滔滔。
这种命格的女性通常具有极高的情商和颜值、她们善于利用社会资源,能嫁入豪门或与名门望族联姻、自身也具有极强的理财能力,能守住并壮大家业、晚年生活惬意,常有环球旅行或追求爱好的雅致。
五两五钱:德高望重女精英
女命生来福禄宏,一生做事顺东风。
丈夫体贴儿孙孝,富贵荣华在其中。
五两五钱代表着完美的平衡、在事业与家庭之间,这类女性总能找到最佳的平衡点、她们是社会的脊梁,也是家庭的港湾、晚年受人爱戴,子孙辈中多出政商界要员。
五两六钱:财运亨通命不凡
女命推来福非凡,求谋做事不费难。
一生衣禄自然有,晚景荣华更万全。
此命格代表着一种与生俱来的好运气、即便不怎么努力,也能获得丰厚的回报、这类女性通常还是非常勤奋的、她们的财富多具有隐蔽性,不显山露水,但实则雄厚、晚年生活安逸,健康状况极佳。
五两七钱:智慧如海命尊贵
女命推来福禄长,为人办事有主张。
才华横溢名声显,富贵荣华万年长。
五两七钱的女性是真正的智者、她们往往能看透事物的本质,避免了很多不必要的损耗、在投资、收藏或教育领域有独到的见解、晚年生活充满雅趣,财富足以支撑她们所有的精神追求。
五两八钱:显赫家声福泽长
一生衣禄自然丰,女命推来大不同。
为人办事皆顺遂,富贵荣华度平生。
这种命格的人一生都在光环之下、早年学业出众,中年事业辉煌,晚年名满天下、她们具有极强的社会责任感,常参与慈善事业、2026年马年,由于午午自刑的细微影响,这类女性需注意在人际关系中保持谦逊,方能避开小人。
五两九钱:多才多艺福满门
女命推来福气高,为人办事尽勤劳。
才华横溢人称赞,晚年安乐寿元高。
五两九钱代表着极致的灵性、这类女性在艺术、宗教或哲学领域有极高的成就、她们不仅拥有物质财富,更拥有强大的精神内核、晚年生活平静而富足,常有信众或学生围绕,福泽深远。
六两:富贵双全女中杰
此命推来福不轻,为人做事细思量。
一生衣禄虽然有,晚景康宁福寿长。
(注:六两以上女命极罕见)、六两女命者,天生具有改变环境的能力、她们通常出生在极富大贵的家庭,且个人才华盖世、婚姻多为强强联手,进一步巩固了社会地位、晚年享受的是国宾级的待遇和尊敬。
六两一钱:权柄在握显巾帼
女命生来性情刚,做事干练有主张。
早年受尽千般苦,晚年富贵福寿长。
这里的“早年苦”多指责任重大或学业艰辛、六两一钱的女性在成熟后会展现出极强的政治素养或管理才能、她们不仅能管好一个家,更能管好一个大型跨国企业或地区、晚年权倾一方,功成名就。
六两二钱:天降大任福无疆
女命推来福气厚,一生衣禄永无忧。
求谋做事皆顺遂,夫荣子贵在晚秋。
六两二钱的女性似乎是为使命而生的、她们的一生充满了传奇色彩,总是在关键时刻挽救家族或组织于水火之中、财富对她们而言只是实现目标的工具、晚年不仅物质生活极度丰富,其人生阅历也将被载入史册。
六两三钱:福泽天下名万古
一生做事多劳碌,半世经营半世空。
勤俭持家为根本,晚年衣禄才丰盛。
(高权重的“劳碌”多为忧国忧民)、六两三钱的女性多为社会活动家或思想领袖、她们的影响力跨越国界、财富积累源于社会的馈赠和认可、晚年名声显赫,受到万民景仰,寿元极高。
六两四钱:德才兼备显至尊
女命推来志气高,为人办事尽勤劳。
平生衣禄虽然有,晚年安乐福滔滔。
六两四钱的女性是德行的化身、她们的一生不仅追求财富,更注重人格的完善、在2026年,这类女性在文化传播或社会服务领域将有重大贡献、晚年生活奢华而又不失雅致,是真正的贵族典范。
六两五钱:天之骄女福禄全
女命生来福禄宏,一生做事顺东风。
丈夫体贴儿孙孝,富贵荣华在其中。
六两五钱的女性自出生起便拥有一切、她们无需像凡人一样为生计操劳、性格单纯而善良,也正因为这种纯粹,往往能吸引到同样优秀的伴侣和朋友、一生被爱包围,财富取之不尽用之不竭。
六两六钱:大富大贵命非凡
女命推来福非凡,求谋做事不费难。
一生衣禄自然有,晚景荣华更万全。
六两六钱代表着一种“万事皆备”的状态、这种女性在生活中几乎没有遇到过拒绝、财富积累呈现爆发式增长,且能完美避开所有经济危机、晚年身体健康状况极佳,有返老还童之象。
六两七钱:智慧圆满福无边
女命推来福禄长,为人办事有主张。
才华横溢名声显,富贵荣华万年长。
这类女性是智慧与美貌的完美结合、她们在学术界或政界有着举足轻重的地位、晚年生活极其尊贵,常有后辈精英求教、财富早已不仅是物质,更是一种传承的家风和文化。
六两八钱:权贵之巅显威灵
一生衣禄自然丰,女命推来大不同。
为人办事皆顺遂,富贵荣华度平生。
六两八钱代表着权力的巅峰、在2026年,这类命格的女性可能面临角色的进一步提升、她们拥有常人难以企及的资源调动能力、晚年生活极度奢华,且拥有深厚的政治背景支撑。
六两九钱:福布四海命至尊
女命推来福气高,为人办事尽勤劳。
才华横溢人称赞,晚年安乐寿元高。
这种命格的人一生都在创造奇迹、她们的财富多来源于开创性的事业、性格豁达,心怀天下、晚年即便隐退,其影响力依然无处不在、身体康健,寿比南山。
七两:凤冠霞帔极贵命
此命推来福不轻,为人做事细思量。
一生衣禄虽然有,晚景康宁福寿长。
七两女命在古代非后即妃、在现代社会,这代表着站在世界金字塔顶端的女性、她们的意志能改变世界的走向、财富与地位已达到人类社会的极限、晚年生活极尽哀荣,受后人膜拜。
七两一钱:天降奇才福齐天
女命生来性情刚,做事干练有主张。
早年受尽千般苦,晚年富贵福寿长。
(注:七两一钱为称骨最高值)、这是一种近乎于神的命格、这种女性不仅拥有极高的世俗成就,更在精神领域达到了觉悟、她们的一生是奉献的一生,也是圆满的一生、财富、名望、健康、子孙,世间所有美好的词汇都不足以形容这种命格的圆满。
2026年丙午年女命称骨运势深度分析
2026年为农历丙午马年、在五行中,丙属火,午也属火,双火重叠,代表着一种极度旺盛的能量场、对于不同权重的女命,这种能量的影响各有不同:
中低权重(三两以下)的女命:火旺易导致情绪波动和家庭口舌、建议在2026年保持冷静,凡事退一步海阔天空、在投资上应以稳健为主,避免由于急功近利导致的破财、通过佩戴玉石或水晶等属土或属水的物件,可以有效中和过旺的火气。
中权重(三两一至四两五)的女命:2026年是机遇与挑战并存的一年、火旺代表着竞争激烈,但也意味着机会多、在职场上应勇于展现自我,这种权重的人在2026年极易获得晋升、健康方面需注意心脑血管和眼部健康。
高权重(四两六以上)的女命:火旺代表着名望的进一步提升、2026年非常适合进行大型项目的合作或品牌扩张、在感情上,单身者极易遇到质量极高的正缘,而已婚者则需防范由于过于强势导致的夫妻隔阂。
称骨算命的现代意义与应用
称骨算命虽然源于唐代,但其背后蕴含的能量守恒定律在2026年的现代社会依然具有参考价值、所谓“骨重”,本质上是一个人承载财富、名声和责任的能力。
现代女性在解读称骨结果时,不应仅仅局限于传统的“生儿育女”或“旺夫益子”、骨重轻的女性,往往具有更强的灵活性,适合在互联网、创意产业等轻资产行业寻找突破、而骨重的女性,则应承担起更多的社会责任,通过建立系统、管理团队来实现自己的人生价值。
在2026年这个快节奏的时代,了解自己的命理权重,其核心目的不在于消极地接受命运的安排,而在于“知进退”、在运气低迷时蓄势待发,在运势高涨时乘风破浪、命格虽由天定,但运势却可以通过后天的修身、积德与努力在一定范围内进行微调。
关于女命“骨轻”的误区
长期以来,民间对称骨算命存在“越重越好”的误区、实际上,对于女性而言,骨重如果过重(如五两五以上),往往伴随着极大的责任和牺牲、这种命格的人一生难得清闲,即便物质极其富裕,精神压力也非寻常人能想象。
相反,三两多、四两多的女命,往往生活得最为滋润、她们既有足够的经济基础,又能享受到家庭的温情,是一种“恰到好处”的幸福、解读称骨结果时,应结合自身的实际生活追求,而非单纯追求数字的大小。
2026年女性改运建议
根据2026丙午年的流年特质,无论骨重几何,建议女性在这一年多进行户外运动,接触大自然,以消解内心的躁动、在居住环境上,可以在家中北方摆放水系饰品,如鱼缸或流水盆景,以达成“水火既济”的平衡局面。
在心态上,2026年强调“诚”、由于火代表光明和真相,任何虚假的东西在这一年都极易被拆穿、对于创业者而言,诚信经营是唯一的出路;对于职场女性而言,真实地表达自我需求,远比委曲求全更能获得他人的尊重。