汽车号牌吉凶怎么计算 汽车号牌可以买吗
2026丙午马年,流年九紫离火运势愈发强劲、汽车作为现代人的“流动的家”,其号牌数字所蕴含的磁场能量,不仅关乎出行安全,更在冥冥之中影响着车主的财运与事业格局、车牌号并不是简单的数字组合,而是五行能量的正向或负向叠加。
易经数理:八十一数理吉凶算法
车牌号吉凶最根源的计算方法,源自周易八十一数理、这套算法逻辑严密,将动态的行车过程与静态的数字磁场紧密结合。
计算步骤如下:
取车牌号码的最后四位数字(若有字母,则需转换)、将这四位数字除以80,得到一个余数、根据余数对照《八十一数理吉凶表》即可得知基本吉凶。
例如:车牌号为“京A·8888”,计算方式为8888÷80=111.1、取小数点后的余数部分0.1,用0.1乘以80,得数为8、数字“8”在数理中代表:意志刚坚,坚毅木讷,可望成功、此为吉数。
再如:车牌号末四位为“1234”,计算方式为1234÷80=15.425、取0.425乘以80,得数为34、数字“34”在数理中代表:破家亡身,财命危险、此为大凶之数,需慎重。
如果车牌中包含英文字母,需按其在26个字母中的顺序进行转化:A为1,B为2,C为3,以此类推、将字母转换后的数字与其余数字相加或排列,再进行除以80的运算。
2026丙午年五行能量对冲与互补
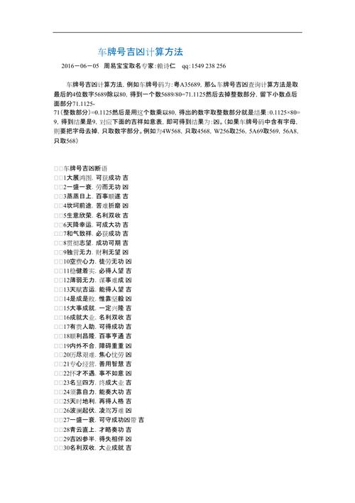
2026年为丙午年,天干为丙火,地支为午火,乃是火气极旺的一年、火主礼,亦主焦躁、速度与爆发力、在选择车牌号时,必须考虑这一年岁君的特性。
火旺之年,忌讳火性太重的数字叠加、数字3和4在五行中属火,数字2和7在洛书九宫中亦带有火性、如果车牌号中出现大量的3、4、2、7,容易导致车主性格在驾驶过程中变得急躁,增加违章或剐蹭的风险。
推荐在2026年多使用属土的数字(5、6、0)来泄掉过旺的火气、火生土,土能化解火的暴戾之气,使得行车平稳,财路宽广、属水的数字(1、6)在2026年则具有调候作用,能够水火既济,中和流年热度,提升司机的冷静思考能力。
十二生肖与车牌数字的契合度
生肖决定了个人的命理根基、不同生肖的人,对数字磁场的敏感度各不相同。
属鼠、属猪(五行属水):
水人喜金、喜木、车牌中宜多出现4、9(金)或3、8(木)、金能生水,增加贵人运;水能生木,利于事业开拔、应避开5、0(土),因为土克水,易产生压抑感。
属虎、属兔(五行属木):
木人喜水、喜火、1、6(水)是最好的滋养,能保平安;3、4(火)则能助其才华发挥、但2026年本身火旺,木人若再选过多火数,恐有“木多火炽”之忧,建议以1、6为主。
属蛇、属马(五行属火):
2026年是生肖马的本命年、这两类生肖在火旺之年应追求平稳、最忌讳再选3、4、2、7、最佳选择是5、0(土)来泄火气,或是2、7(金)通过火克金来损耗过剩的精力,化为财源。
属猴、属鸡(五行属金):
金人喜土、喜水、5、0(土)生金,代表靠山稳固;1、6(水)代表食伤泄秀,利于求财、最忌3、4(火),火克金,容易引发交通事故或车辆机械故障。
属牛、属龙、属羊、属狗(五行属土):
土人适应力强、在2026年火旺之年,火生土,运势本不俗、选择2、7(火)可锦上添花,选择4、9(金)可实现土金转运,利于官运亨通。
数字组合的象意解析
单一数字的吉凶只是基础,数字之间的组合形成的“象”更为关键。
天医磁场组合(68、86、13、31):
这类组合在车牌中出现,代表行车过程中容易遇到贵人,财运自然随之而来、68、86是大吉之数,预示着车辆能带来意外的商务机会。
延年磁场组合(19、91、78、87):
代表守财与稳重、车主驾驶技术通常比较老练,车辆损耗小、这类号码非常适合职业司机或者需要长期长途奔波的人。
生气磁场组合(14、41、67、76):
代表转机与快乐、开这种号牌的车,心情通常比较愉悦,即使遇到堵车也能心态平和。
需要规避的凶星组合:

如12、21(绝命),代表开车性格极端,易冲动;81、18(五鬼),代表车辆容易出现电子元器件损坏,或有莫名其妙的故障;17、71(祸害),代表容易因为口舌是非引发纷争,甚至产生路怒症。
字母与方位的隐形影响
很多车主忽略了牌照中的字母、在2026年,字母的线条形状也具有五行属性。
曲线形状的字母如S、U、C、O,五行属水。
尖角形状的字母如A、M、W、V,五行属火。
横竖方正的字母如E、F、L、H,五行属木。
圆润厚实的字母如B、D、G、P,五行属金。
在2026年丙午年,若车牌开头字母是A或M,火性叠加,车主应在车内放置一件深蓝色或黑色的内饰,以起到“水火既济”的平衡作用、若字母是S或U,则能有效缓解流年对车主的冲击。
特殊尾数的禁忌与偏好
尾数是整个号牌的“气口”、在易学中,末位数字决定了最终的能量落点。
尾数为0:0代表无,也代表虚幻、在火旺之年,0能容纳万物,适合命理中缺土的人。
尾数为1:1是阳木之始、2026年尾数为1,预示着新的开始,适合换新车的人群。
尾数为5:5是极土之数,位于中宫、这个尾数最为稳重,几乎适合所有生肖在2026年使用,它能压制火势,稳住财库。
尾数为6:6属水、2026年火旺,见水则灵、尾数6不仅代表顺遂,更是缓解流年刑冲的良药。
尾数为9:9属金、火炼秋金,9作为尾数在2026年代表着通过努力可以获得丰厚的回报。
关于“豹子号”与“顺子号”的辩证看法
很多人盲目追求666、888或123这类连号、从风水角度看,能量的堆砌并不一定是好事。
888虽然在数理上是大吉,但如果车主本人五行忌火,而888经过80计算得出的数理正好与火性磁场发生感应,反而会产生负面影响、2026年,三个相同的数字连续出现,会产生一种“共振”、如果是333,三个火重叠,在夏季行车时极易发生爆胎或自燃现象。
顺子号如678、234,代表的是一种动态能量、234属于木火相生,在2026年这种组合跑长途非常快,但往往难以留住财气,属于“过路财神”的配置。
汽车颜色与号牌的协调之道
车牌是挂在车身上的,车辆本身的颜色就是背景、背景的五行与号牌数字的五行必须相生。
白色、银色车(五行属金):号牌数字中宜多见1、6(水)、金生水,视觉感官和谐,磁场纯净。
黑色、蓝色车(五行属水):号牌数字中宜多见3、8(木)、水生木,代表这辆车是你的生旺之源。
红色、紫色车(五行属火):2026年最忌讳再配上3、4尾数的车牌、红车在火年本就张扬,应选5、0尾数的牌照来收敛火气。
黄色、咖啡色车(五行属土):号牌数字宜用4、9(金)、土生金,这是典型的招财配置,适合做生意的车主。
针对不吉号牌的化解方案
如果经过计算,发现现有的车牌号理不理想,也不必惊慌、在2026年,可以通过车内装饰进行气场修补。
若号牌数理属火过旺(如计算结果为3、4、23、24等),可以在驾驶台放置一个白水晶球,利用水晶的凉性与水的特质来压制。
若号牌数理属金过旺导致的肃杀之气(如计算结果为7、8、37、38等),可以在车内挂一个红色的中国结,利用火克金的原理,将硬邦邦的磁场柔化。
若号牌数理属于凶数(如34、54等),在2026年,建议在车内隐蔽处贴上一张“太岁平安符”,或者摆放一只生肖羊的饰品、因为午未六合,马与羊合,能有效转化流年带来的戾气,转凶为吉。
实战选号建议
在选号池中面对有限的选择时,应优先保住末尾数字的吉利、末位是大局的终点、其次看前三位的组合是否顺生。
例如,在2026年,一个完美的号牌逻辑应该是:字母(水/木属性)+ 数字(土属性)+ 数字(金属性)+ 尾数(水/土属性)、这种由火转土、由土转金、由金转水的能量流动,完全避开了2026丙午火年的火毒,让车辆成为一个独立于流年负面影响之外的小气候环境。
数字的选择不仅是术数,更是心态、一个符合易经数理、五行平衡的车牌,能给驾驶者带来心理暗示,增加行车的专注度与安全感、2026年的车牌选择,核心在于“化火为功”,将流年的热度转化为事业的高度,而非让火势灼伤运势、通过科学的数理计算与五行匹配,每一位车主都能在这团火热的运势中,找到属于自己的平安坦途。